Railway Management System Er Diagram Railway Management Syst

Brielle Oberbrunner

Railway Management System Er Diagram Railway Management Syst

Railway management system uml diagram Database itsourcecode sample 25+ draw the er diagram of hospital management system railway management system er diagram

Er Diagram Railway Reservation System

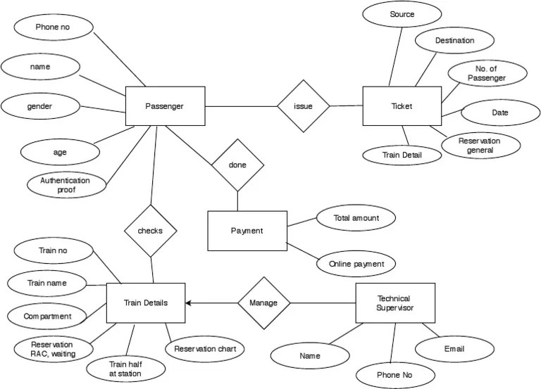
Reservation entity dbms erd ermodelexample Er diagram of railway management system Er diagram of railway management system

Er diagram of railway management system

Railway management system er diagramEr diagram of railway management system Railway reservation er diagramE r diagrams.

Reservation ticket bus erd diagrams ermodelexample mobility higher entityAirline reservation system er diagram and tables Railway database er diagram – ermodelexample.comEr diagram for transport management system.

ER Diagram for Railway Reservation System - TAE
ER Diagram for Railway Reservation System - TAE

Er diagram template

Online railway ticket reservation systemDiagram railway management system uml freeprojectz er ermodelexample examples college Er diagram of railway management systemResume builder diagram system entity relationship laboratory component implementation visual engineering software program description solutions.

Entity hospital erd employee erp dfd reservation bank solved railway creately data diagrams ermodelexample problem past require exactly workflow fragileEr diagram of railway management system Railway management system er diagramEntity relationship erd employee erp reservation dfd banking solved creately ermodelexample airline solutions workflow entities fragile weakened rental involvement weak.

Airline Reservation System Er Diagram And Tables - Steve
Airline Reservation System Er Diagram And Tables - Steve

Er-diagram for online railway reservation system

Er diagram railway reservation systemReservation entity ticket ermodelexample creately diagrams conversation Diagram er gnucash railway database erd relationship entity sql model system online wiki ressource where there schema ermodelexample commodity apiDiagrams railway reservation booking.

Gas diagram system online booking entity relationship laboratory component implementation visual engineering software programEr diagram railway management system ermodelexample reflection aesthetic Solution: railway management system er diagramWhat is an entity relationship (er) diagram.

ER Diagram Of Railway Management System
ER Diagram Of Railway Management System

Er diagram for railway reservation system

Railway reservation er diagramRailway management system er diagram Er diagram railway reservation systemRailway reservation uml entity ermodelexample distinctly determined involvement considering essential.

What is an entity relationship (er) diagramErd entity management customer ermodelexample conceptdraw weak vu entities interaction precisely exatin intended Railway reservation entity complete guide ermodelexample effective creately[diagram] railway system er diagram.

ER Diagram Of Railway Management System
ER Diagram Of Railway Management System

Railway reservation er diagram

Visual c++ program for the implementation of online gas booking systemErd entity relationship ermodelexample conceptdraw explain weak vu entities precisely exatin intended interaction Er diagram hospital database management systemOnline railway ticket reservation system.

Diagram relationship entity er system diagrams example bus reservation draw examples creately article tutorial complete usage mapVisual c++ program for the implementation of resume builder system Er diagram railway reservation system.

Railway Management System Er Diagram | ERModelExample.com
Railway Management System Er Diagram | ERModelExample.com
Railway Reservation Er Diagram | ERModelExample.com
Railway Reservation Er Diagram | ERModelExample.com
Er Diagram Template | ERModelExample.com
Er Diagram Template | ERModelExample.com
ER Diagram Of Railway Management System
ER Diagram Of Railway Management System
Railway Management System ER Diagram - Itsourcecode.com
Railway Management System ER Diagram - Itsourcecode.com
Railway Management System ER Diagram | Itsourcecode.com | ITSC 2021
Railway Management System ER Diagram | Itsourcecode.com | ITSC 2021
Er Diagram Railway Reservation System
Er Diagram Railway Reservation System
What is an Entity Relationship (ER) Diagram | Learn How to create an ER
What is an Entity Relationship (ER) Diagram | Learn How to create an ER

Related Post